互动交流
在线咨询
在线投诉
结果查询
政策咨询
长者专区
微信公众号
官方微博
首页
Home
沈抚概况
Situation
政务公开
Government
沈抚资讯
News
改革创新
Innovation
办事服务
Services
沈抚党建
The CPC
专题专栏
Subjects
首页
>
专题专栏
>
环保督察专栏
> 正文
专题专栏
历史专栏
环保督察专栏
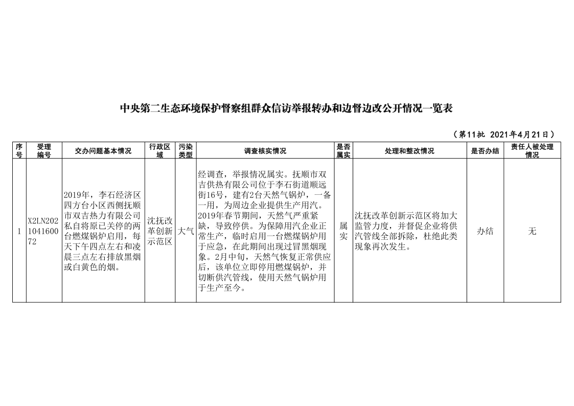
示范区-第11批案件转办和边督边改情况公示表
发布时间:2021-04-23
【字体:
放大
缩小
】
【打印文章】
【关闭窗口】